电子节气门体测试及控制系统设计(含Keil代码,PCB图)

电子节气门体测试及控制系统设计(含Keil代码,PCB图)(任务书,开题报告,外文翻译,论文12000字,Keil代码,PCB图)
摘要
本文针对节气门的结构及其在发动机正常运转中的重要作用。首先通过具体介绍传统机械式节气门与电子节气门,并将两者进行对比,突出电子节气门在控制精度、安全性、动力性以及燃油经济性等各个方面的优势。从而提出基于PID控制策略进行电子节气门控制的方法。为了测试这种控制方法的效果,进行了电子节气门测试以及控制系统的设计,包括硬件设计以及软件设计两个方面。硬件电路采用MC9S08DZ60作为主控芯片,L298P作为驱动芯片,软件通过Keil MDK进行设计。然后搭建试验台,设定不同的节气门目标开度来测试实际开度的误差。最后通过分析所得到的实验数据,结果表明,本文设计的电子节气门测试及控制系统在节气门各个目标开度下都能够满足精度要求。
关键词:电子节气门;PID控制;测试
Electronic Throttle Body Test and Control System
Abstract
This paper is aimed at the structure of the throttle itself and its important role in the normal operation of the engine. Firstly, the traditional mechanical throttle and electronic throttle are introduced in detail, and the two are compared to highlight the advantages of electronic throttle in various aspects such as control accuracy, safety, power and fuel economy. Therefore, a method for electronic throttle control based on PID control strategy is proposed. In order to test the effect of this control method, the electronic throttle test and the design of the control system were carried out, including hardware design and software design. The hardware circuit uses Freescale's MC9S08DZ60 as the main control chip, ST's L298P as the driver chip, and the software is designed by Keil MDK. Then set up the test bench and set different throttle target opening to test the error of the actual opening. Finally, by analyzing the experimental data obtained, the conclusion that the electronic throttle control system designed in this paper can meet the accuracy requirements under the various target opening degrees of the throttle valve is obtained.
[资料来源:Doc163.com]
Key words: Electronic Throttle;PIDcontrol;Test




目录
摘要 I [资料来源:http://doc163.com]
Abstract II
第一章绪论 1
1.1概述 1
1.2国内外研究现状 2
1.2.1 ETC技术研究情况 2
1.2.2常见进气节流机构 2
1.2.3发展趋势及前景 4
1.3电子节气门控制技术的研究意义 6
1.4本文研究的主要内容 6
1.5 成本估算 6
第二章 ETC系统原理 8
2.1 ETC系统的结构 8
2.2 ETC控制原理 10
2.3 MC9S08DZ60基本功能 11
2.3.1 MC9S08DZ60简介 11
2.3.2时钟分配 15
2.3.3 MC9S08DZ60操作模式: 15
2.4 PID介绍 16
2.4.1 PID简介 16
2.4.2 PID结构及原理 16
2.5 PWM简介 17
第三章电子节气门控制系统设计 19
3.1 电子节气门控制方式 19
[资料来源:http://www.doc163.com]
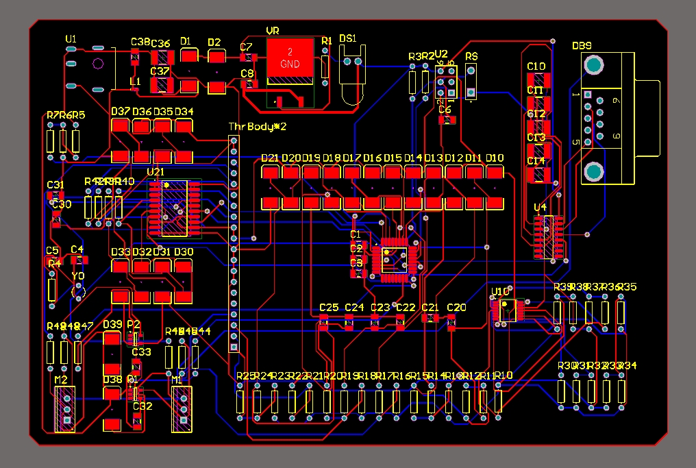
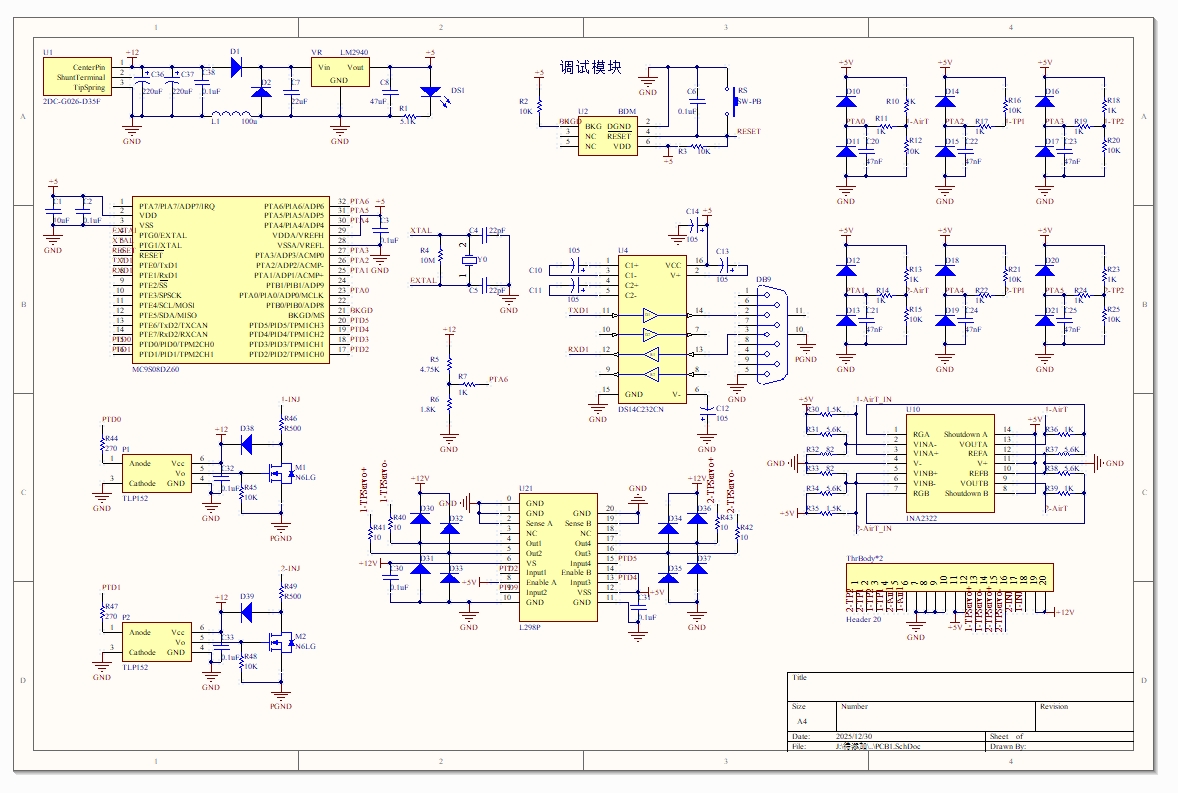
3.2硬件电路的设计 19
3.2.1 Altium Designer软件介绍 19
3.2.2 MC9S08DZ60单片机最小系统设计 19
3.2.3 节气门直流电机驱动电路 22
3.2.4 串口通信电路 23
3.3 软件程序设计 24
3.3.1 Keil MDK软件介绍 24
3.3.2 部分代码介绍 25
第四章节气门控制系统的试验验证 27
4.1 试验测试设备 27
4.2 试验数据及分析 27
4.2.1 数据处理 27
4.2.2 误差分析 29
第五章总结与展望 31
5.1 总结 31
5.2展望 31
参考文献 32
致谢 35
[版权所有:http://DOC163.com]
